|
|
 |
|
今まで色々なループアンテナを見てきましたがほとんどが周波数チューニング(同調)を必要とするタイプで私としてはラジオのチューニング以外にアンテナのチューニングを行うことは実用性に欠けると思っていました。
最近CQ出版の短波用アクティブ・ループ・アンテナの制作という書籍を見つけ理想のアンテナと思い制作することにしました。多少のアレンジをして考えた回路が下の回路になります。 |
|
 |
 |
左の写真がRFアンプ部分です。スルーホール基板を使用してしまったのでショートに気をつけて製作しました。(良くないかも)
受信機の高周波アンプに供給する電源は、ローノイズタイプを選び下の回路図による低飽和型レギュレターにチャレンジしました。
基準電圧をFETによる定電流源にてローノイズを図りました。ある程度トランジスタの選定は行っていますが安定性を確認してからアップします。
ICでは3段増幅を行う事が一般的ですが、私は2段目をバッファにしてMOSトランジスタの入力容量をドライブして高速な応答を心がけたつもりです。 |
| |
2015/5/30 up |
|
|
|
 |
|
 |
| ● トロイダルコア |
| |
FT50-77コアを使用しφ0.5のジュンフロンETFE線を3本撚って7回巻いたものを作成します。 |
|
 |
| ● 2SA1005・2SC1047 |
| |
今回作るRFアンプのキーになるトランジスタです。
共に高周波用ですがコンプリではなくメーカーも異なります。現在手に入るPNPタイプは種類も少なく色々探した中から決めました。
電流は7~9mAほど流してFT=500MHz,Cobが小さい,ローNFを生かしたアンプを制作します。 |
|
|
 |
|
 |
 |
| 小型のアルミケースに収めました。防水ではないので外部に設置するときはタカチの防水ケースに入れる必要があります。当面は室内で使用します。 |
| |
2015/6/28 UP |
|
| |
|
|
 |
|
RF-2200のFM放送や今後のFM放送の拡張も含めて100MHzぐらいまでの受信可能なループアンテナを目指して制作を開始することにしました。
基本はΔLOOP9になります。まずは評価中の基板写真をアップします。
ほとんどの抵抗は高周波特性からチップ抵抗にしました。 |
| |
|
|
 |
 |
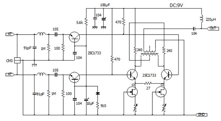
FM帯までできるだけゲインを上げるため入力のフィルター特性を変更しました。トランジスタをftの高い2SC1733へ変更し回路電流も見直しを行い電源電圧も1Vほど低く9Vに変えました。
2ch入りのメタルタイプなので少しはノイズに強いかなと期待しています。
一般のリードタイプの抵抗は、スパイラル構造でL成分があるので高周波増幅器にはチップ抵抗を採用しました。 |
| |
2025/7/23 up |
|
 |
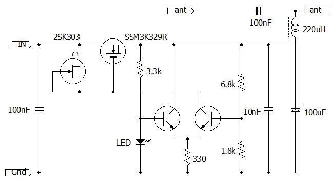
信号ラインにDC電源を加えて出力させる部分になります。LDOタイプでは無く普通の構造にしました。信号ラインに電源を乗せるのでノイズには気を付ける必要があり安定性とローノイズで選んでみました。アンプへの電流が50mA弱程度でMOSトランジスタ制御で2V程のロスで動作可能な9Vのレギュレータになります。作成してからわかったのですがコイルの220μHの直流抵抗が大きかったので太陽誘電のコイルに変更し(直流抵抗0.9Ω)ました。
電源の入力には、12Vの電源アダプターか独自のアナログ電源を繋ぎます。
この電源でシステム評価をざっくり行いました。90MHz帯のFM放送も感度よく受信できているので大筋完成とします。 |
| |
2025/7/26up |
|
| |
|
|
| |
|
|
M.I.の趣味の部屋 |
 |
|
| |