SA-15S1 |
 |
デジタルオーディオは、CDの音質改善をメインに検討していたのでSACDには手を出していませでしたがDSDに興味を持ってから逆に興味を持つようになりました。
色々ハードをいじるのにベストなセットを探したところこのセットにたどり着きました。
フィリップスが音の追求でシーラスロジック社と開発したCS4397を使用しているのがポイントです。 |
| |
2014/8/2 |
|
改造する前に音質を確認するためアキュフェーズのスペシャル・サウンド・セレクションディスクを使用して行いました。それほど不満のないものでしたがCDとSACDを聞くと確実にSACDの音に良さがわかります。
システム構成としてはSA8400と比較してクロックジッターを意識したものとなっています。(DACのそばにクロック)出力フィルター回路もオペアンプを使わずディスクリートアンプとなっておりヘッドフォンアンプもディスクリート構成ですのでうまく改造してあげれば最高の音質を得ることができると思います。
まずは、CDの音がSACD並の音になるように電源部分から見直ししてみたいと思います。 |
| |
2014/8/23 |
|

【SA8400ブロック図】 |

【SA15-S1ブロック図】 |

【OSC用レギュレター】 |

【OSC+5VREG】 |
水晶発振回路の電源を独立させてあげるのがまず最初の改造です。
上図がその回路図となります。この回路は5V電源用で実際には3.3V出力に変更が必要で工夫が必要になります。ともかくシャント型のレギュレターでクロック電源をアイソレーションしてあげる予定です。 |
| |
2014/8/23 |
| 当初はシャント型の電源を考えていましたが電源の組み合わせから低飽和型に変更しました。またCMOSロジックによる発振回路ではなくローノイズなトランジスタに変更させることにしました。回路ミスがあったのとついでに少しシンプルにしました。 |
| |
2015/6/17 |
|
 |
 |
アナログ回路の電源には上図の回路が±で使われています。
電源オン・オフ時のVbe逆耐圧保護にダイオードが使われていますが最小入力電圧を下げる為に左の回路図のように変更します。これによりVf(約0.5V)余力を作る事ができます。
2SD1415AはダーリントントランジスタなのでHfeのできるだけ大きなトランジスタへ変更します。
(2SD2012,2SA1443)
(2SC5171,2SA1930に変更)
定電流回路も電流を増やし2SK303-5に変更します。(Idss=6mAでソース抵抗0Ωに)
変更することにより入出力電位差が下のように改善されます。
| |
FET+R |
Vf |
Vbe |
合計 |
| 製品回路 |
1.5V |
0.5V |
1.2V |
3.2V |
| 改善回路 |
1.2V |
ナシ |
0.6V |
1.8V |
整流ダイオードをSICに換えてみたいと思っています。 |
|
2017/9/18 |
|
 |
上の回路図が出力のアナログ回路に供する+11Vのレギュレターです。-11VもPNPによる同様の回路があります。左の回路がDACの5V電源へ供給するレギュレターです。なぜかダイオードで下駄をはいて5.6Vとしています。3.3Vは5.6Vgs電圧からLDOにて作っています。この電源の入力には8Vの電源回路から直流電圧をもらっています。
DACの電源については、24bitDACの回路ができたら置き換えようと思います。
±11Vの電源は、現状をできるだけ利用して一部改造する予定です。 |
| |
2014/9/23 |
|
 |
 |
| 内部に組み込まれているコモンモードチョークを換えてみた。見て解るように巻き数が多いので直流抵抗が効いて電圧が若干ダウンしたが効果はあった。外部にDBMチョークをつなぐと効果絶大です。 |
| |
2017/7/10 |
| 問題はなかったのですが、ロスが大きいので大型のチョークに換えました。 |
| |
2022/5/26 up |
| DACに供給する電源を色々検討していたが十分満足することができる回路が出来上がった。今後すべてをこの回路に変更していこうと思っている。制御トランジスタの初段をJFET(2SK117)にしたことこれにより定電流回路の電流を下げ2SK303(Iq=1.4mA)を採用しました。位相保証の場所を変更。これによりデジタル回路の電源に使用してもスパイクノイズが電源にほとんどのらない帰還タイプの電源が出来上がりました。 |
| 2018/4/11 |
|
 |
発振回路も新たな物を考えましたが中川さんが考えた物とほとんど同じでした。水晶は一般的なATタイプで特に温度補正はしていません。無線と実験で日本電波工業の「DuCULoN」試聴で位相ノイズがいかに大事か理解できました。そのためにはローノイズ電源とバイポーラトランジスタによる発振回路が必要になります。
下図に発振回路と帯域の低いオシロ波形ですが載せておきます。その下に3.3Vのレギュレータを掲載します。 |
| |
2018/4/27 |
|

【5.6Vレギュレータ】 |

【38.866MHz発振器】 |
 |
 |
フィデリックスの中川さんが言われているようにこのバイポーラによる発振回路を使用するとベールがはがれたように音楽がスピーカーから放出されます。この回路は、3.3V電源では振幅が小さいので同一基板に乗っている5.6V電源から供給して動作させていましたが、専用電源を投入することにしました。
秋月にADP151という超ローノイズ3.3Vレギュレータを見つけこれを外付けにより4.9Vのレギュレータとして発振回路専用の電源として組み込みました。
回路図と写真を下に載せておきます。面実装部品の改造にはリスクを伴うので十分注意の上各自の判断で実施してください。(効果は十分にあると思いますがリスクも高いです。)
全体の回路と本体の組み込んだ所をpdfにしてここに貼り付けました。(参考まで) |
| |
2022/9/3 up |
| たまたま部屋の温度が6℃ぐらいでCDを入れたままで電源をONにしたら認識できませんでした調べたところ低温で発振レベルが下がってクロックの供給が問題になるようです。10℃以上では問題ないので発振レベルを抑えている抵抗値を下げて解決しました。ちなみにソニーのCDに内蔵した発振器は同じ低温でも問題は出ません。 |
| |
2025/1/12 up |
|
 |
|
 |
左の写真が組み込んだ発信基板です。
左下の赤丸の所が基板に元々付いていた発振モジュールで半田ごてで上手く外せなかったので基板の配線をカッターでカットしました。
コンデンサーや抵抗は外してあります。
写真の真ん中左の面実装の大きな三端子が
5.6Vのレギュレータなのでそこから電源を供給しています。
配線は、電源,グランド,発振出力の3本になります。サービスマニュアルがネットにありましたので利用させてもらいました。下が基板図で黄色い〇の部品を取りました。X101(水晶)を外せなかったのでC121に繋がるパターンをカットしました。
下の赤〇が5.6Vの電源で、青〇がグランドになります。発振出力を黄緑の〇の所に繋げれば完成です。
この作業は、基板を取り外すことなくそのまま天板を開けて実施しました。
基板の取り付けも両面テープ付きのスペーサーを製品基板上に取り付けています。 |
| |
|
|
|
|
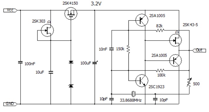
発振回路の検討が不十分であったため見直しました。トランジスタにより大分特性が異なるのでFtによる違いとおもい色々なもので試しましたが最終的に安定に発振したのが2SA970と2SC2240の組み合わせでした。
下に回路図を掲載しpdfを貼り付けるようにしておきます。
電源も秋月で購入できなくなっていましたのでディスクリートで構成しました。基本的にはソニーのCDに搭載したものと同じですが電源余裕がないので2SK303単独による定電流にしました。その関係で入力電圧を上げると出力電圧が多少変動します。 (2SK170Vも購入できないので2SK2145Vを採用しました) |
発振回路単独では問題なかったのですが回路に接続すると低温で発振レベルが低下する現象が見られました。
やはりFTの低いトランジスタで3833MHzは難しいようです。
FTの高いトランジスタで見直しをかけることにしました。今のところ低電圧ではうまく発振できないので4.5V電源で 出力バッファを変えたことにより低電圧でもうまく動作するようになり3.3Vで定数の見直しをすることにしました。
又、この製品はクロックがほぼデューティー50%でないと特にSACDが動作不能となることがわかりました。
発振器がデューティー50%でも立ち上がり波形と立下り波形が違うと1ゲート通った後の波形がデューティー50%にならないので正常動作しない原因となっていました。 |
最終回路を再度下に掲載しましす。
出力バッファをB級からAB級に変えたところが大きな変更になります。
この回路の欠点はトランジスタの温度特性がそのまま発振特性に現れ、低温で回路電流が減ってしまい発振が止まってしまうことです。回路を複雑にして動作補償させるよりシンプル動作で0度ぐらいなら動きますのでOKとしました。
回路も出力負荷がついても発振にほとんど影響がなくある程度低温動作も改善されました。
今までの回路では低温時にデューティ比が大きく変わるようでそれが原因で動作しなくなったようです。
16MHzの発振は問題なかったのですが33MHzでは発振もクリティカルで調整が大変でしたがそれがすべて解決できたと思います。
入力電圧は、8Vでレギュレータ含めた回路電流は9.75mAでした。 |
| |
2025/3/27up |
|
 |
発振基板単体の評価と製品に組み込んだ時とで特性が変わるようです。どうもグランドラインの配線により波形が変わるようです。製品に組み込んだ状態の波形観測を行い再度定数の見直しを行いました。この製品はどうも両エッジのタイミングがシビアで特にSACDのTOCを見に行くときが問題になりやすい。
発振波形の振幅を多少大きくするため電源を3.6Vに変更し発振出力をコンデンサでカップリングし繋げた。
発振基板と製品のグランドラインは短く太い線で繋げるように変更しました。
定数を見直した回路にリニュアルさせた回路図を上に掲載しました。 |
| |
2025/4/8 up |
|
今までの発振回路はコンデンサカップリングでクロックを繋げていましたが電源投入か発振が安定するまで時間がかかりSACDの場合少し待たないと読み込めない事がありました。改善するにはDC直結しかありません。
そのためには3.3Vで十分な振幅の発振が得られる必要があります。色々な回路を検討しましたが今の回路構成が良さそうなのでトランジスタを選びなおしました。更にFTの高い物を選びそれに合わせて定数を見直しました。
結果として下の回路が出来上がりました。低温動作は冬にもう一度確認します。
一応帰還抵抗を可変タイプにしてありますのでデューティーの調整が可能なようになっています。
400MHz以上でHFEも100程度のトランジスタを見つけることができたので33MHzでも更に安定な発振をさせることができました。今回レギュレータにDAC回路で余っていた無帰還タイプを搭載しました。 |
| |
2025/5/19up |
|
 |
 |
| 電源に採用されているトランスの電圧があまり高くないので別トランスを用意して±11Vの電源を作る事にしました。回路は5.6V電源と同様です。2SA1359,2SC3422に放熱器を付ければ入力電圧しだいでは500mAぐらいまで流すことができます。(2SK117はBLランクを使用)私が使用する100mA前後ではオシロの20mVレンジで(測定環境が悪いのでノイズが多く)わからない程度の変動でした。(負荷100mAのON/OFF) |
| |
2018/4/17 |
|
 |
 |
現状も最新レギュレータは、回路規模が大きくなりすぎているためそこまでの改造はしていません。±11Vの電源のみダーリントントランジスタからシングルに変更しています。電源トランスの出力電圧があまりマージンを持たない設計のようなのでできるだけ回路をシンプルにし電圧変動に対するマージンをとった設計に変更しました。(この電源の負荷は精々200mA程度と思われるのでシングルトランジスタで十分と判断しました。)
発振回路と±11Vのレギュレータの変更と4.9Vのレギュレータの追加により納得のいく音質を得ることに成功したと思います。
コモンモードチョークを入れたので少し電圧が下がっているかもしれませんが、整流後の直流電圧が測定すると±14.6Vほどでした。入出力電圧差が3.6Vあるので定電流特性を改善すべく2SK246GRを2SK246BLに変更しソース抵抗の所に2SK303(3mA程度)を投入する変更を加えました。(リップルリジェクションの改善)
定電流を少なく設定し直したので負荷電流を減らしておこうと考えヘッドフォンアンプ(使用しないので)の電流をカットしました。他の改良点は、デジタル電源系の電源カップリングコンデンサの変更とアナログアンプ出力の信号ラインのカップリングコンデンサを電解コンからポリプロピレンコンデンサ(4.7μF)へ置き換えた事です。 |
| |
2023/10/9 up |
|
 |
アナログ出力の音についても最小限のリファインをしました。DAC出力のI/V変換+フィルター部分の改良になります。まずはカーボン抵抗を金属皮膜抵抗に変更し、次に出力カップリングコンデンサを4.7μFのポリプロピレンコンデンサに、電源カップリングコンデンサも変更しました。アンプの位相補償も検討することに!!
何故か、当初レギュレーターのみ変更して色々なCDを聞いていたところ「クリスタル~クラシカル・フェイヴァリッツ」というヘイリーのボーカルCDの2曲目「私のお父さん」(プッチーニ)の最高音部分が歪現象が起きたからです。
ちなみにこの現象は、出力カップリングコンデンサの変更・電源カップリングコンデンサの変更を追加しても変わらず起きていました。
元の状態で歪むかは確認していないのでわかっていないのですが何とかするしかありません。(今のところ他のCDでこの不具合は確認されていません。)
そこでマランツの他の機種や後続製品の回路図を確認して位相補償のし方や常数の違いを確認したり同様の他社の回路図から得た内容から変更回路を決めその対策を行った所改善することができました。
回路図を作成次第アップする予定です。 |
| |
2023/10/18 |
|

<修正前> |
 |

<修正後> |
 |
回路図をアップさせていただきましたが、大きな変更点は、頭にあるアンプの位相補償の位置にあります。ミラー回路のベースに入っているので効果が少なく簡易シミュレーションをしても高域のピークが抑えきれていない感じでした。ミラー合成したコレクタに変えてあげることによりしっかりピークを抑えることができます。
この製品以外の回路では同様にコレクタ側に入っていますのでこの機種だけ投入位置を間違えたのではないかと思われます。出力バッファの位相補償はSA11では1000pFになっていたので増やす事にし上下に分割して入れることにしました。
当初は電源を全て変更しようと思っていましたが、USB_DACがかなりの音質で期待が持てそうなのでこの程度で止めておくことにしました。
ここまでの変更により期待以上の音質改善が出来たと確信しました。 |
|