今回は、手元に入手したアンプのリファインをしてみたいと思います。
このアンプは、1978年にアキュフェーズより発売されたプリメインアンプで出力段にMOSトランジスタを使用しています。生産から40年以上立っていますが10年ほど前にメンテナンスをしていただいています。
昔の部品は、スイッチなど分解掃除して新品のように再利用できる品質があり感心してしまいます。
アキュフェーズの中では普及帯の製品であり部品交換などにより改善の余地があると判断して実行することにします。(壊れていないのです) |
| |
2023/9/22 |
|
 |
まずは、コントロールのアンプ基板になります。オフセット調整用可変ボリュームを交換します。また初段部分を主体に抵抗を金属皮膜抵抗に、帰還部分の高抵抗も金属皮膜抵抗に交換します。
電解コンデンサは、電源部分と帰還部分に計6個使われていますが電源部分は、導電性高分子アルミ個体電解コンデンサー へ帰還部はフィルムコンデンサーに変更しました。
交換する必要は無かったのですが、出力段のトランジスタを2SA966/2SC2236からTO-126パッケージの2SA1359/2SC3422へ変更しました。(20mAほど電流を流していて基板の中で一番発熱している部分)
エミッタ抵抗30Ωの両端電圧を測定すると750mVとなり電流が流れ過ぎていましたのでベースへのバイアス抵抗を430Ωから360Ωに変更しました。
このままでも半導体の温度特性により時間がたつと電流が増えてしまうので温度補償が効くように対策を考えることにしました。(言葉ではわかりにくいので回路図を載せます) |
| |
2023/9/24 |
|
 |
 |
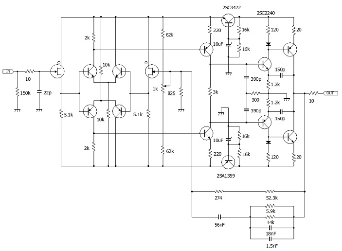
出力の電流を決めている部分のみを回路図にしてみました。電源は、±15Vが供給されています。
初段の作動回路には15kによる電流が流れるのでコレクタ抵抗の両端には、1.12Vの電圧が発生し2段目のトランジスタには3mA程の電流が流れます。
430Ωの両端は1.29Vとなりこの半分の電圧が出力エミッタ抵抗に発生するとしたら21.5mAの電流が流れることになります。
回路構成から2段目の電流は温度変化により10%ぐらいの変動があり出力段では30%前後の変動が考えられます。(ざっくりです)
そこでバイアス部のダイオードを出力トランジスタと熱結合をすることにしました。
左の写真がこれになります。
出力段の片側に真鍮の板を付けてダイオードに熱結合しましたがやりすぎると片側だけ放熱器を付けたことになりアンバランスになります。
多少効果あったかな程度でした。 |
|
 |
このアンプを使用してみて一番使いずらいのがスピーカー端子です。
銅の撚線なら挟み込めるのですが固い単線などではしっかり固定できずアンプを動かすと抜けてしまう事が起こります。
最近の端子はバナナプラグで抜き差しができてアンプを繋ぎ変えたりするのが非常にらくにしっかり行える様になっています。
そこで現行端子の金属部分を外して左の写真のように丸穴を大きく削り新たな端子を付けることにしました。
見た目もまあまあにできたと思います。 |
| |
|
|
 |
次の改造は、電源基板に着手することにします。 アンプ作りをしていて電源を変えることにより音質の変化が大きいと感じていますのでパワーアンプをいじる前に検討する事にします。
1978年時点で選べる部品と比べて選択枠が広がっていますので私なりに考えて変更をしてみます。
まずは私のホームページで実施している整流ダイオードをSICショットキーに変えることです。しかし±8V電源のみ
Vfロスを考えファーストリカバリーダイオードに変えることにします。
次に電解コンデンサの置き換えです。容量抜けの気になる所はなさそうなのであくまでも音質改善がありそうな場所のみ独断で変更してみます。
次がレギュレーターの回路や使われているツェナーダイオードの変更です。
使われているツェナーはRD6.2EでNECの今は廃番となっているもので10mAほど流している。それに対して同様の日立のローノイズツェーナー(HZ6L-C2)を電流1mAほど流して使用することにします。
今回改めてノイズ測定を行ったのですがツェナーダイオードにより20dBほどレベルがバラつくので十分評価して変更を行いたいと思っています。
ツェナーダイオードのノイズを嫌って抵抗分割で電圧を作っている部分もあるのでできるだけツェナーに置き換えたいと考えています。(電源インピーダンスを下げる効果はあるので) |
|
 |
上の基板が変更をかけた電源基板になります。中央のTO-220形状の物がSICのショットキーダイオードになります。このアンプは個人的に使用する目的で改造していますのでヘッドアンプを使用しないので8Vの電源用ダイオードは取り除くだけにしました。外部にパワーアンプ用電源のダイオードが付いていますがそれもSICに変更しました。
回路的に変更をかけたのは、±32Vのレギュレーターの+電源は6.2Vツェナーを基準に構成していますが-電源は抵抗分割で6.2Vを作っていたのでツェナーに置き換えました。
ツェナーダイオードに電流を多く流してローノイズ化をしていましたがローノイズツェーナに交換して1mA程度の電流で使用することにしました。
この電源から抵抗分割で±16Vの電源を作っていますがそこもローノイズツェナーに置き換えました。
目につくところでは、1Wの酸化金属被膜抵抗が使われていましたがアンプにかかわる所はオーディオ用金属皮膜へその他で発熱が大きいところは2W金属皮膜抵抗に変更しました。
小型の電解コンデンサは40年以上立っているので交換しました。
左の出力リレーは、メインテナンスしてもらったときに交換してくれているのでそのままにしました。
この基板の変更が劇的に音楽を生演奏に近づける結果となりました。
人の声がほんとに生の声のように空間に放出されています。色々変更してしまったので一番効果があったものがどれかはわかりません。変更回路は後でアップさせていただきます。 |
| |
2023/10/4 |
|
 |
32V電源回路です。ツェナーダイオードにRD62Eを使用し2.4kの抵抗で10mAほどの電流を流して使用していましたがHZ6L-C2に変更して24kで1mAほどの電流に変えました。-電源はツェーナ部分が抵抗になっていたのでツェーナに置き換えました。(帰還抵抗は、±出力から取っている)
この時代はオーディオがピークの頃で性能・音質重視でたっぷり電流を流して低インピーダンス設計にしていましたし入力電圧も45Vより32Vを作り出していましたのでアンプにとって十分な環境が作り出されていたと思われます。 |
|
 |
前半戦の最後は、パワーアンプ基板になります。CDを聞いている時にはほぼこの3つの基板が動作して音楽をスピーカーから再生することになります。
最近は、オーディオ部品の保守・廃番が進んできており在庫切れで購入できないものが出ています。
まずは方チャンネルだけ改造してみました。初段FETへの電源供給で耐圧やゲートリーク電流を抑えるべくツェナーダイオードにより電圧を±24Vに抑えている回路があります。
ここには一般品のNECのツェナーが使われていましたが、日立のローノイズタイプに変えることにしました。このツェナーも市場在庫のみなので12Vの物を2直に繋げて使用し、流す電流も2mAほど少なく設定しました。
使用している抵抗も一部金属皮膜抵抗に変更しています。
入力カップリングコンデンサはポリプロピレンフィルムへと、電源の電解コンデンサも変更しています。
出力トランジスターのアイドリング電流調整とオフセット調整についても可変抵抗器を変更しました。
効果は、どうでしょう?
なかなか言葉で表すのが難しいのですが音の鮮度が上がったようです。ライン入力から出力までとしてはほぼ完成です。いよいよ後半はイコライザ回路になります。 |
|
 |
初段の電圧を下げるためにツェーナによりクランプを掛ける回路になります。
RD24Eに6mAほどの電流を流して使用していましたがここもローノイズツェーナに置き換えました。低いツェーナ電圧のほうがローノイズであり12Vを2個直列につなげて使用し、電流も3~4mA程度に抑えました。 |
|

<HZ6LC2> |

<GDZJ8.2C> |
 |
ツェナーダイオードのノイズをしっかり測定したことがなかったのでPCオシロで測定してみました。最初のグラフがローノイズタイプで次のものが手元にあった標準の12Vツェナーダイオードになります。少なくとも20dB程の
ノイズレベルの違いが出ています。
20dBの広帯域アンプを作成しツェナーダイオードのノイズを測定し直しました。電源にはすべてリチウム電池を試用し広帯域のAD8022を10倍のアンプにして使用しました。ローノイズの6.2Vツェナーは5μV程のノイズレベルでした。2.4mAの定電流を流して測定していますのでGDZJにとっては少な目です。5mA流せばノイズを減らせると思います。測定では200μV程のノイズレベルでした。 |
|
イコライザ回路の改造と変更 |
| このアンプには2CHのイコライザ端子がありMCカートリッジ用のアンプが搭載されている。高感度アンプは必要ないのでここを取り除き独自のアンプを組み込み切り替えて使用できる用に変更をすることにしました。 |
| |
2024/9/26 |
|
 |
上の回路がイコライザアンプになります。結構電流を流した電流増幅アンプ構成になっています。帰還回路でイコライザカーブの電圧にIV変換されるように動作しています。
出力段の電流ミラー回路に1S1555が使われていますができれば出力段トランジスタと熱結合させて電流の温度変化を抑えたいと思います。ただこのダイオードは廃番で手に入りませんので同等品として1S2095Aをトランジスタの放熱器に接触させて実装することにしました。
出力トランジスタ2SA968と2SC2238に30mAほど流す設計ですが発熱で1~2割大きな値になっているようです。製造から40年たっているので電解コンデンサは、他の基板同様に置き換えます。
オフセット調整用半固定も最新の物に変更します。出力カップリングコンデンサは他と同様ポリプロピレンフィルムコンデンサに置き換えます。 |
| |
2024/10/3 |
|
 |
 |
次に掲載している回路が自作のイコライザになります電池で動かす小型ケースに納めていたものを出力段にプッシュプルバッファに変えて電流も3倍ぐらい流してドライブ能力を改善して組み込むことにしました。
アキュフェーズのイコライザが出力バッファに30mAも流してあげているので同じように(追加する回路なのであまり流せないので1chあたりトータル17mA程に)してみました。
Nch・PchのペアFETはもう廃番になってなかなか購入が難しくなっていますが手に入れた物をトランジスタと組み合わせて希望の電流になるように抵抗を調整しました。
もう一つ出力段にメタルタイプのトランジスタを使用したことです。STマイクロの物が数年前まで販売されていたので購入していました。(ネットで探せば購入可能かも?)
この回路は、CR型のイコライザなので帰還タイプの物と違を聞き分けて楽しみましょう。
出力段は、発振補償のためコンデンサーをB-C間に入れました。まだ評価中ですが100pF前後になる予定です。 |
| |
2024/10/11 |
|
 |
| バッファに使用した2SK170・2SJ74は、GRランクでIdss4mA程の物を使用しています。電源は±15Vを供給し電源投入時は15.5mAですが温度安定状態で17mAとなりました。位相補償のコンデンサは100pFで安定していますが47pFでは発振が止められていません。チップコンデンサのPPSがE12シリーズで購入可能なので結果として120pFを使用することに決めました。電流ミラー回路の抵抗値を大きくすればそれだけ温度による電流値変動はおさまるのですが小さい方が躍動感が出るような気がして採用しています。 |
| |
2024/10/18 |
|
| |
|